交叉科学研究院汤忞团队开发生物3D打印与人工智能算法研究脑胶质瘤微环境新方法
发布时间:2024.04.12点击:650
近日,伟德交叉科学研究院汤忞青年研究员和复旦大学附属华山医院姚瑜教授团队合作开发了基于生物3D打印和人工智能算法的脑胶质瘤微环境研究及药物筛选新方法。研究成果Integration of 3D bioprinting and multi-algorithm machine learning identified glioma susceptibilities and microenvironment characteristics发表于Cell Discovery。

脑胶质瘤是一种复杂的中枢神经系统癌症,在不同患者之间具有显著遗传和表型异质性。脑胶质母细胞瘤(GBM)是致死率最高的胶质瘤,其五年生存率仅为6.9%,且复发率极高。本研究呈现一项首次将生物3D打印和人工智能两项前沿技术创新整合的实例,推进了从实验和计算双重角度预测和评估不同治疗方法下的抗肿瘤疗效,同时使得探索复杂、含有多种细胞的GBM微环境特性成为可能。
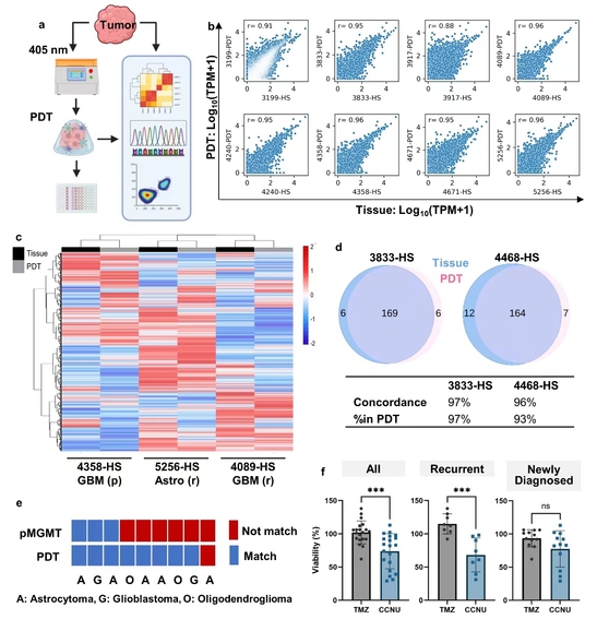
研究团队从22名成人和1名儿童高级别胶质瘤患者处获取了手术切除的肿瘤组织,成功打印培养所有患者的3D微组织(PDT),并将其作为该患者的研究模型。通过多组学验证,显示患者样本与其PDT在分子特征上高度一致,且优于基质胶培养的患者类器官(PDO)。在药物测试中,PDT能够准确反映复发患者对于金标准药物替莫唑胺的耐药性,以及对洛莫司汀更高的敏感性,证实PDT能够准确提示临床药物的易感性。
研究团队同时开发了集成多种经典机器学习算法的人工智能融合模型GlioML,在480种化合物中实现优于所有单一算法的预测准确性。研究团队随后基于生物3D打印和GlioML算法来预测和评估胶质瘤患者个体药物反应的协同潜力,结果显示GlioML的预测药效能够明显区分WHO III级和IV级胶质瘤,提示不同阶段的胶质瘤患者对药物反应不同,并通过聚类分析成功发现一类能显著抑制GBM肿瘤细胞的“药物分群”,为后续新药开发提供重要线索。此外,该研究还揭示了生物3D打印GBM肿瘤免疫模型中,不同来源巨噬细胞能够塑造有显著差异的肿瘤微环境,可被应用于开发靶向GBM微环境、增强临床疗效的新策略。

生物3D打印患者来源微组织(PDT)与患者具备高度的分子层面、药物反应一致性
伟德国际victor1946官网青年研究员汤忞为论文第一作者、共同通讯作者,复旦大学附属华山医院姚瑜教授为通讯作者。该研究得到国家重点研发计划、国家自然科学基金、上海市科委、上海申康医院发展中心项目等多项资金资助和支持。(科技处、交叉科学研究院)

