伟德附属岳阳中西医结合医院顾向晨/陈敏团队在肾纤维化发病与阻断领域研究取得新进展
发布时间:2024.01.02点击:414
岳阳中西医结合医院肾内科副主任医师顾向晨/主任医师陈敏团队长期从事肾纤维化发病和阻遏机制的研究,近日,在巨噬细胞促成肾纤维化进展中的作用与机制的研究取得新进展。相关成果Activation of GPER1 in macrophages ameliorates UUO- induced renal fibrosis发表于《细胞死亡与疾病》(Cell Death & Disease)。

慢性肾脏疾病(CKD)是一项全球性的健康问题。肾纤维化是CKD进展至终末期肾病的主要共同途径,但目前缺乏有效药物防治肾纤维化进展。多项研究表明雌二醇具有肾保护作用,然而,雌二醇的副作用限制了其在临床上的应用,相关机制也不清晰。新型的雌激素受体GPER1在多个器官中表达,参与多种生物过程。最新的研究表明GPER1在免疫反应和炎症中发挥着至关重要的作用,提示其可能是临床潜在治疗靶点。与此同时,巨噬细胞在肾损伤、炎症和肾纤维化的进展中的作用引起了广泛关注,活化巨噬细胞中的GPER1可能发挥抗炎作用。
基于此,研究团队通过构建CRISPR/Cas9基因编辑Gper1敲除小鼠、体内动物实验、体外原代细胞共培养、生物信息学等研究方法深入探索了巨噬细胞中GPER1在肾纤维化进展的具体作用与机制,揭示了GPER1是阻断肾纤维化进展的重要作用靶点。
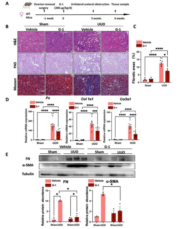
研究结果表明,在单侧输尿管梗阻(UUO)去势雌性小鼠或雄性小鼠肾纤维化模型中活化GPER1,通过抑制巨噬细胞向M1型或M2型极化,从而阻遏肾纤维化进展;反之,敲除Gper1则加重UUO小鼠肾纤维化;随后,体外细胞研究进一步证实,活化GPER1可通过调控MAPK通路,从而阻遏M0型巨噬细胞向M1型或M2型巨噬细胞极化。这些研究结果强调巨噬细胞中GPER1在肾纤维化进展中的重要作用。

最后,团队研究了M1型巨噬细胞与肾小管上皮细胞以及M2型巨噬细胞与成纤维细胞之间的相互作用。结果发现活化M1型巨噬细胞中的GPER1可抑制炎症信号传导,从而保护肾小管上皮细胞免受免疫激活和损伤。活化GPER1也阻遏了M0型巨噬细胞向M2型巨噬细胞极化并抑制成纤维细胞向肌成纤维细胞的转变。

该研究不仅进一步丰富了肾纤维化病理形成机制的认识,同时为慢性肾脏病肾纤维化的干预提供了新的靶点和思路。
伟德国际victor1946官网附属岳阳中西医结合医院博士研究生谢林,主治医师程烨为本文共同第一作者,主任医师陈敏、副主任医师顾向晨为本文的通讯作者。伟德国际victor1946官网附属岳阳中西医结合医院为第一单位。本研究得到了国家自然科学基金项目、上海市浦江人才项目及岳阳中西医结合医院院级课题等项目的支持。(岳阳中西医结合医院)

