伟德附属曙光医院童国庆团队在生殖医学上又有新突破
发布时间:2021.10.13点击:1657
人类女性高龄(大于37岁)引起的生殖能力下降是现代生殖医学亟待解决的难题和研究的热点。高龄卵母细胞老化是影响妊娠成功与否的重要原因之一。研究高龄卵子老化发生的分子生物学机制,探索挽救高龄卵子老化的方法是生殖医学领域的重要课题,有其深远的社会意义及科学价值。近日,伟德附属曙光医院童国庆研究团队研究成果CDC26 is a key factor in human oocyte aging在线发表于人类生殖医学领域享有盛誉的Human Reproduction(人类生殖杂志)(DOI:10.1093/humrep/deab217)。

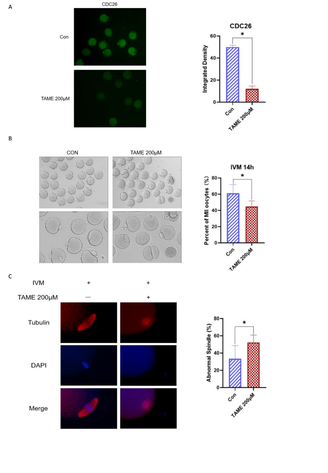
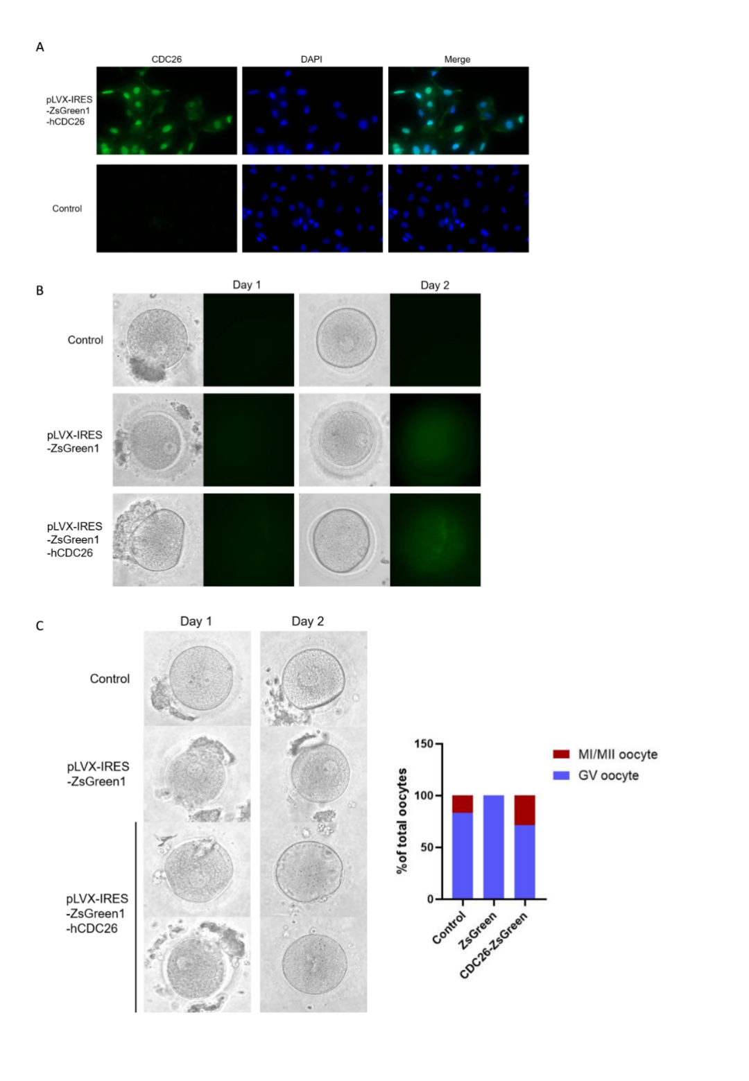
研究团队探索了APC/C介导泛素蛋白酶途径与高龄卵子老化发生的关系。研究发现CDC26在高龄女性卵母细胞中表达显著降低,CDC26是APC/C的一个亚基,对于稳定APC结构至关重要,其主要稳定了APC6的结构,而APC6是APC完整性所需的核心TPR蛋白。研究团队进一步通过小鼠体内外实验证实CDC26的表达减低,会使APC/C功能发生缺陷,影响卵母细胞减数分裂的正常进行,从而造成高龄卵子老化的发生。团队通过构建过表达CDC26的慢病毒,对高龄女性卵母细胞进行转染,研究结果表明,纠正CDC26的低表达可以一定程度上挽救高龄老化卵子,促进高龄卵母细胞发育成熟。
该成果是伟德附属曙光医院童国庆研究团队近期在人类生殖科学领域继Molecular Therapy, Journal of Cellular and Molecular Medicine 的持续发现,在探索理解人类卵子老化的生育障碍、挽救人类生育困难方面迈开了坚实的步伐,尤其在人类体外受精与胚胎移植(试管婴儿)治疗方面影响深远。
该研究成果由伟德附属曙光医院生殖医学中心、生殖与妇产科研究所童国庆研究团队独立完成。附属曙光医院李丽博士为第一作者,张武文、童国庆为通讯作者。

图一:CDC26缺乏影响卵母细胞减数分裂的正常进行,造成高龄卵子老化

图二:纠正CDC26的低表达可以一定程度上挽救高龄女性的老化卵子
(科技处、曙光医院)

