伟德刘平/贾伟团队在《BMC Medicine》发表论文《中国慢性乙型肝炎患者血清代谢产物与晚期肝纤维化的相关性》
发布时间:2020.06.15点击:2323
6月5日,伟德交叉科学研究院刘平/贾伟团队在国际学术期刊《BMC Medicine》(影响因子8.285)上发表题目为《中国慢性乙型肝炎患者血清代谢产物与晚期肝纤维化的相关性(Serum metabolite profiles are associated with the presence of advanced liver fibrosis in Chinese patients with chronic hepatitis B viral infection) 》的论文。文章结合最新临床与基础研究数据,对慢性乙型肝炎患者血清中代谢产物标志物在诊断不同阶段的肝纤维化过程中起到的作用进行阐述。伟德交叉科学研究院刘平与贾伟为本文共同通讯作者,伟德为论文第一通讯单位。

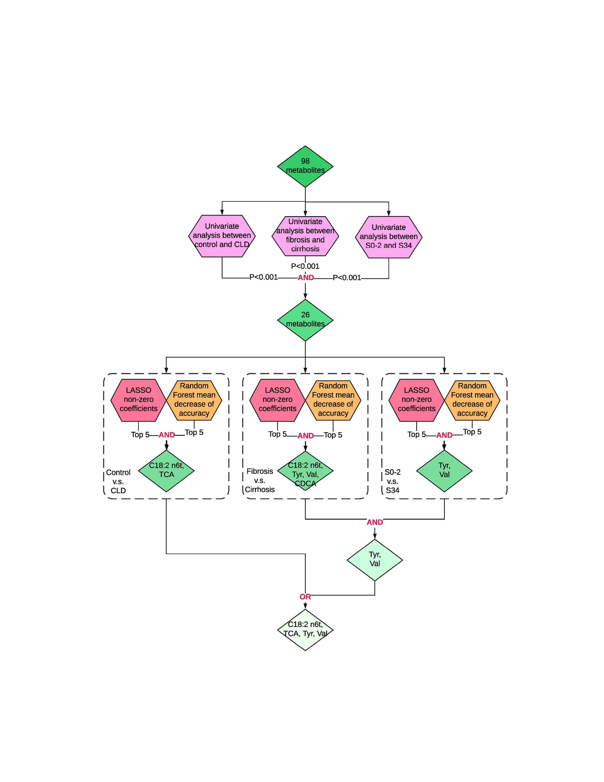
肝纤维化是慢性肝病进展为肝硬化甚至肝癌的关键病理阶段。肝组织穿刺活检是目前评价肝脏组织病理学损伤的金标准,但由于其创伤性限制了临床广泛应用。该研究采用靶向代谢组学方法定量分析患者血清胆汁酸、氨基酸、游离脂肪酸谱,根据LASSO算法和随机森林算法,筛选出4种预测性的代谢标志物(牛磺胆酸、酪氨酸、缬氨酸、反式亚油酸)。与现有的FIB-4指数、AST/ALT比值、APRI评分等临床指标比较,这4种代谢标志物能够更好地区分正常人与慢性肝病患者以及肝纤维化不同阶段。

该研究提出的4种代谢标志物为肝纤维化的分期诊断和肝硬化筛查提供了新的评价指标,有助于准确评价慢性肝病进程中的诊断、药物疗效与预后。

(科技处、交叉科学研究院)

